欢迎光临怀集县华宏木业有限公司官网!
专业木业产品生产企业
可供FSC树种:桦木/相思木/橡胶木/榉木/杉木/桉木等
18027811262
网站首页
关于我们
产品展示
原木
锯材
板材
荣誉资质
工厂设备
新闻资讯
新闻动态
常见问题
应用案例
联系我们
产品系列展示
原木
锯材
板材
咨询热线
18027811262
详细内容
首页
/
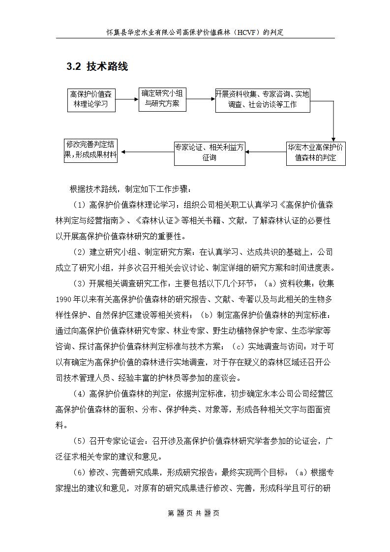
华宏林场高保护价值森林的判定
华宏林场高保护价值森林的判定
查看:115 时间:2025-11-26